首页
学院概况
学院简介
党政领导
机构设置
教授委员会
办事流程
本科生教育
专业设置
课程建设
国家级海上专业实验教学示范中心
实践基地
实验室安全
本科生教育新闻
研究生教育
一级学科博士点
一级学科硕士点
学术研究方向
博士生导师队伍
研究生招生调剂
研究生培养工作
师资队伍
教授
副教授
高级实验师
高级轮机长电子电气员
讲师
实验师、工程师
学科建设
学科简介及学科方向
福建省船舶与海洋工程重点实验室
数字福建卫星通信与海洋监测物联网实验室
福建游艇产业共性关键技术协同创新中心
福建省近海小型绿色智能船舶系统工程研究中心
厦门市海洋腐蚀与智能防护材料重点实验室
集美大学海洋牧场与养殖装备研究院
科研平台
党建思政
工作动态
政治学习
组织建设
入党指南
国家样板党支部
学习教育专栏
教学评估
评估知识
三全育人
评建动态
校友风采
企业招聘
企业招聘
当前位置:
首页
>>
企业招聘
>> 正文
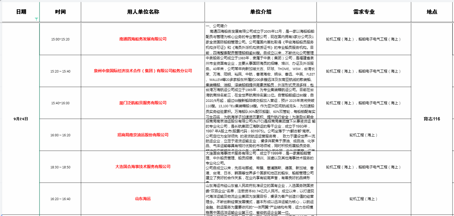
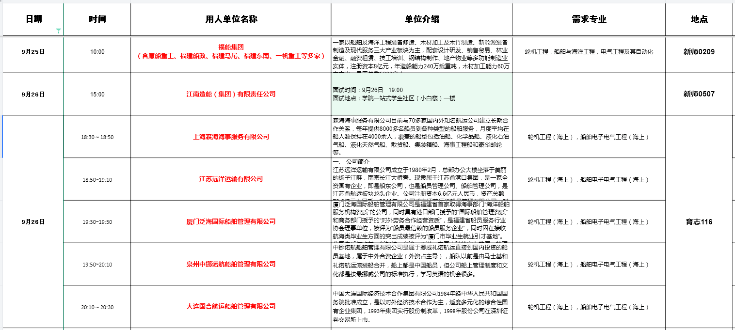
本周企业宣讲信息(第3周)
发布日期:2025年09月21日 08:30 作者: 访问量:
上一篇:没有了
下一篇:
万纳神核控股集团有限公司